POWER SUPPLIES
المؤلف:
Mark Csele
المصدر:
FUNDAMENTALS OF LIGHT SOURCES AND LASERS
الجزء والصفحة:
p320
14-4-2016
2305
POWER SUPPLIES
Power supplies for laser diodes are relatively simple, providing current regulation, and often, regulation of light output. Although current regulation is sufficient, electrically, laser diode characteristics change as they heat during operation, with light output dropping as the device becomes warmer. For this reason, light feedback is often employed. Many laser diodes are fitted with a photodiode on the side of the device opposite the output, allowing the drive circuit to compensate for temperature by varying the drive current in order to maintain a constant output. Such devices are easily identified since they feature three terminals: one for the laser diode, one for the photodiode, and a third terminal common to both.

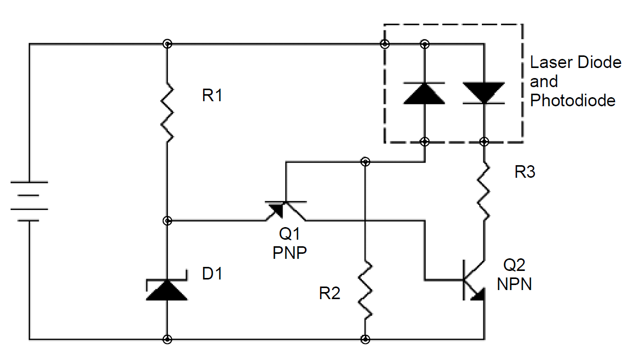
Figure 1.1. Laser diode driver.
A simple power supply for a laser diode is diagrammed in Figure 1.1. A simplified circuit, current through the laser diode, is regulated to keep constant the amount of light falling on the photodiode. As light falls onto the photodiode (the left diode in the package), current through the base of transistor Q1 will decrease. In turn, current through the collector of Q1 falls, as does current through the base of Q2. Current through the collector of Q2 is hence decreased and laser diode output falls. As light output decreases from the laser, diode current through the base of Q1 increases and the reverse process occurs. The circuit reaches equilibrium and current eventually reaches a constant value.
The simplified controller shown lacks features to protect the diode from damage. Advanced diode controllers feature preset limits on laser diode current since excessive current invariably leads to destruction of the laser diode. As well, current through the laser must be damped (usually, by including a capacitor from the base of Q2 to the emitter) to ensure that it does not oscillate, which might cause current to spuriously reach a damaging value. In addition to control of laser diode current, a temperature controller is frequently desired, which utilizes a thermoelectric cooler to keep laser diodes at a constant temperature for wavelength stability. Temperature feedback is provided, enabling the controller to sense the actual laser diode temperature and control current through the cooling module accordingly. Temperature controllers generally use PID (proportional integral derivative) control algorithms for precise control.
الاكثر قراءة في مواضيع عامة في الليزر
اخر الاخبار
اخبار العتبة العباسية المقدسة