

علم الكيمياء

تاريخ الكيمياء والعلماء المشاهير

التحاضير والتجارب الكيميائية

المخاطر والوقاية في الكيمياء

اخرى

مقالات متنوعة في علم الكيمياء

كيمياء عامة


الكيمياء التحليلية

مواضيع عامة في الكيمياء التحليلية

التحليل النوعي والكمي

التحليل الآلي (الطيفي)

طرق الفصل والتنقية


الكيمياء الحياتية

مواضيع عامة في الكيمياء الحياتية

الكاربوهيدرات

الاحماض الامينية والبروتينات

الانزيمات

الدهون

الاحماض النووية

الفيتامينات والمرافقات الانزيمية

الهرمونات


الكيمياء العضوية

مواضيع عامة في الكيمياء العضوية

الهايدروكاربونات

المركبات الوسطية وميكانيكيات التفاعلات العضوية

التشخيص العضوي

تجارب وتفاعلات في الكيمياء العضوية


الكيمياء الفيزيائية

مواضيع عامة في الكيمياء الفيزيائية

الكيمياء الحرارية

حركية التفاعلات الكيميائية

الكيمياء الكهربائية


الكيمياء اللاعضوية

مواضيع عامة في الكيمياء اللاعضوية

الجدول الدوري وخواص العناصر

نظريات التآصر الكيميائي

كيمياء العناصر الانتقالية ومركباتها المعقدة


مواضيع اخرى في الكيمياء

كيمياء النانو

الكيمياء السريرية

الكيمياء الطبية والدوائية

كيمياء الاغذية والنواتج الطبيعية

الكيمياء الجنائية


الكيمياء الصناعية

البترو كيمياويات

الكيمياء الخضراء

كيمياء البيئة

كيمياء البوليمرات

مواضيع عامة في الكيمياء الصناعية

الكيمياء التناسقية

الكيمياء الاشعاعية والنووية
المفاعيل البشرية (Anthropogenic effects)
المؤلف:
غاري و. فان لون , ستيفن ج. دفي
المصدر:
كيمياء البيئة نظرة شاملة
الجزء والصفحة:
ص 53-56
2023-12-15
1760
ثمة وجه ثالث لدراسة كيمياء البيئة هو تحري مفاعيل الأنشطة البشرية في السيرورات الطبيعية. يمكن لهذه المفاعيل أن تكون مأساوية في مناطق معينة عادة، وتسمى بالكوارث والمثال المفجع هو الانبعاث غير المسيطر عليه لغاز إيزوسيانات الميثيل methyl isocyanate السام الذي حصل بالقرب من بهوبال في الهند في عام.1984
في الصباح الباكر من الثالث من ديسمبر (كانون الأول) عام 1984، وخارج مدينة بهوبال في وسط الهند حصل انطلاق كثيف لأربعة أطنان من غاز إيزوسيانات الميثيل (CNC من خزان في معمل كربيد كان يصنع الغاز منذ عام 1980. وطفا الغاز الكثيف فوق المنطقة المحيطة بالمعمل وقتل ما يزيد على 3800 شخص، وخلَّف ما لا يقل عن 300000 شخص تأثروا بتعرضهم للغاز، وكانت إصابات بعضهم خطيرة.


Centre for Science and Environment, The State of India's Environment: A Citizen's Report (India, 1978).
إيزوسيانات الميثيل هو المادة الأولية لصنع مبيد الحشرات الكارباماتي (carbamate)، المعروف بالكارباريل (carbaryl)، وكان قد خزن مجمَّداً في خزان تحت الأرض في أحد المواقع في بهوبال. وكان السبب الرئيسي للحادث مجموعة من المشاكل التقنية منها تعطل وحدة التبريد وتسرب الماء إلى الخزان، وانخفاض ضغط النتروجين فوق إيزوسيانات الميثيل، ، وتعطل عدة تجهيزات أمان. وكانت ثمة أيضاً عوامل سياسية وتنظيمية وبشرية جعلت تلك الإخفاقات المتعددة تحصل في نفس الوقت 3. ليس هذا الحدث المأساوي فريداً من نوعه، لكن من حسن الطالع أنه لم يحصل أي تسرب أو انطلاق لغاز بهذه الكثافة والعواقب المميتة في السنوات التي تلت الحادث. ويعود ذلك جزئياً إلى اعتماد برامج طوعية للأمن الصناعي من قبل بعض هيئات الصناعة الكيميائية.
وثمة اضطرابات بيئية أخرى ذات طبيعة تدريجية لا تظهر مفاعيلها إلا على المدى المتوسط أو البعيد فقط. لكن هذا لا يعني أن عواقبها أقل سوءاً. فمثلاً، تُعتبر إمكانية الاحتباس الحراري الناجم عن تراكم غازات الدفيئة في الجو السفلي مصدراً كبيراً للقلق على الحياة على الأرض في القرن الحادي والعشرين إذا أصبحت العواقب السيئة للاحتباس الحراري حقيقة واقعة، فإن التخلص منها ، إن كان ذلك ممكناً، يمكن أن يستغرق مدة لا تقل عن مدة تكونها.
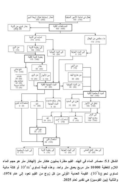
وحين استقصاء المفاعيل البشرية المحتملة في البيئة، نعتمد على معرفتنا لكل من التركيب وبيانات السيرورة.
ثمة مثال يمكن أن نواجهه حين تحرّي المشاكل الممكنة المقترنة باستعمال الحمأة الناتجة عن مرافق معالجة مياه الصرف الصحي لاستصلاح وتسميد التربة للأغراض الزراعية. فهذه عملية شائعة جداً وتنطوي على جوانب مفيدة من حيث تزويدها التربة بمادة عضوية ومقادير ضئيلة من المغذِّيات الرئيسية والثانوية. لكن أحد أوجه القلق من هذا الإجراء هو أن النبات قد يمتص مواد معينة بتراكيز يمكن أن تكون سامة موجودة في الحمأة ويُدخلها في السلسلة الغذائية والكادميوم هو أحد العناصر التي تثير الاهتمام من هذه الناحية. توجد في التربة تراكيز طبيعية للكادميوم تقع ضمن مجال من القيم، أما القيمة الشائعة فتساوي نحو 0.8ugg1. ويُعتقد بأن الكادميوم يوجد بمعظمه على شكل جنس معدني غير عضوي مقترن بطور الصلصال المعدني للتربة. أما حمأة الصرف الصحي فهي مادة متغيرة التركيب وغير متجانسة والتركيز الشائع للكادميوم فيها يساوي 80ugg ، أي إنه أكبر بنحو مئة مرة من ذاك الذي في التربة. لذا فإن إضافة الحمأة إلى التربة تؤدي إلى نشوء مشكلة سمية الكادميوم، ويصبح مقدار الحمأة المضافة مسألة هامة لأنها تحدّد تركيزه النهائي في التربة والاهتمام بصيغة الكادميوم في الحمأة، والتي من المحتمل أن تكون مرتبطة بالحاضنة العضوية، ضروري أيضاً. أخيراً، يجب الاهتمام بالتفاعلات الكيميائية الأرضية والكيميائية الحيوية التي سوف يخضع له الكادميوم المضاف أيضاً. وتتضمن هذه التفاعلات التحولات المتبادلة بين أجناس العنصر العضوية واللاعضوية المختلفة في التربة، وإزالة الصيغ القابلة للانحلال بالماء، وتثبيتها بمبادلة الأيونات أو بسيرورات الامتزاز الأخرى على أطوار التربة الصلبة، واستهلاكها حيوياً بواسطة المتعضيات المكروية أو الكبيرة (الشكل 6.1).
ويعتمد المصير النهائي للكادميوم المضاف على حجم كل تفاعل إفراديا، ومقدار تأثير كل سيرورة في السيرورات الأخرى، والطرائق التي يمكن للبيئة المتبدلة أن تغير
التوازن بها.

-----------------------------
3 ثمة وصف تفصيلي لقصة هذه الكارثة الصناعية، التي تعتبر أسوأ كارثة من هذا النوع في التاريخ، في:
Paul Shrivastava, Bhopal: Anatomy of a Crisis, Ballinger Series in Business in a Global Environment (Cambridge, MA: Ballinger Pub. Co., 1987).
الاكثر قراءة في كيمياء البيئة
اخر الاخبار
اخبار العتبة العباسية المقدسة
الآخبار الصحية


قسم الشؤون الفكرية يصدر كتاباً يوثق تاريخ السدانة في العتبة العباسية المقدسة
"المهمة".. إصدار قصصي يوثّق القصص الفائزة في مسابقة فتوى الدفاع المقدسة للقصة القصيرة
(نوافذ).. إصدار أدبي يوثق القصص الفائزة في مسابقة الإمام العسكري (عليه السلام)